The quest for maximising jet and gasoil yields is in full swing as middle distillate cracks strengthen amid tightening supply and disrupted trade flows. Nonetheless, operational adjustments across distillation, conversion, and blending will provide only marginal incremental support, but structural constraints limit the extent of rebalancing. Indeed, what initially began as a crude supply disruption has now evolved into a product-driven story, with middle distillates emerging as the key constraint across global markets
Market impact across the barrel
The stakes remain significant. The Middle East accounts for roughly 15% of global seaborne middle distillate exports, making it a key pillar of global supply. Disruptions to flows through the Strait of Hormuz have constrained exports from the region, forcing refiners to cut runs locally. At the same time, reduced crude availability from the Middle East has led to run cuts in Asia, further tightening global distillate balances. Compounding this, the region’s export crude slate is inherently middle distillate rich. As a result, disruptions through Hormuz have a disproportionate impact on diesel and jet supply, a dynamic already reflected in strengthening cracks and tighter prompt balances.
This environment marks a cyclical reversal of the structural trend seen in recent years, where refiners, particularly integrated complexes, had shifted toward maximising petrochemical yields. That optimisation is now being unwound, with refiners reportedly reallocating intermediate streams back toward higher-value transportation fuels, mostly middle distillates.

Source: Kpler
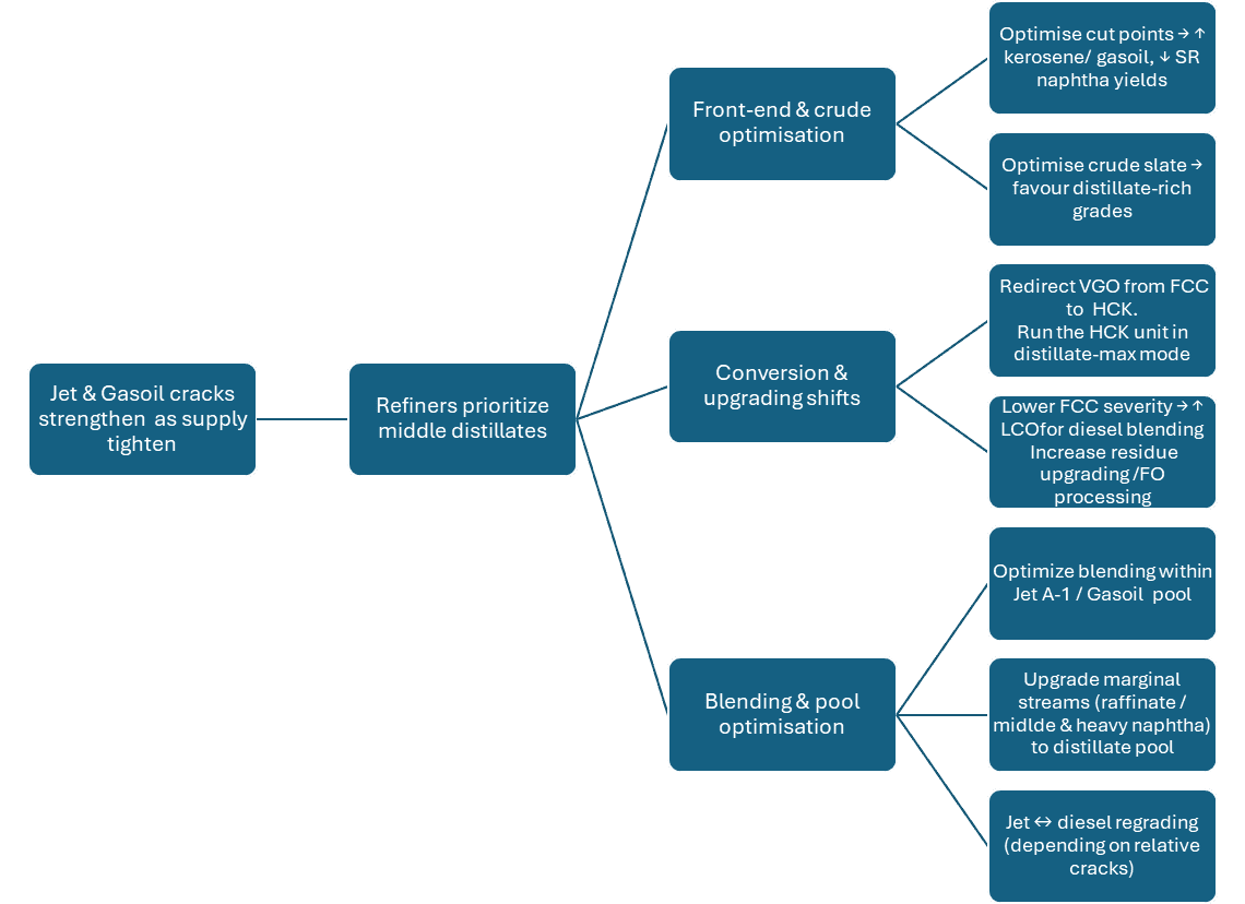
Operationally, refiners are first leveraging front-end flexibility by adjusting distillation cut points to maximise kerosene and diesel-range material. This involves widening the kerosene cut into both naphtha and gasoil ranges, increasing straight-run kerosene availability while reducing naphtha yields at the margin. Many refineries also retain the flexibility to reroute heavier naphtha fractions (typically in the 150–170°C boiling range, accounting for 10–15% of the naphtha pool depending on crude slate) into the kerosene pool, and in some cases further into the gasoil pool, providing an additional uplift to middle distillate yields. While this remains the fastest lever, the more material impact is driven by downstream conversion. In volumetric terms, this typically translates into ~2–2.5% of total refinery yield for medium-sour crudes such as Arab Light, and up to ~3-4% for lighter crudes such as WTI, reflecting differences in naphtha yield.
A key feature of the current cycle is the strong push to maximise jet output. Refiners are increasing kerosene recovery and raising hydrotreating severity to expand the range of usable blend stocks. At the margin, some are exploring the upgrading of heavier naphtha-range streams for potential inclusion in the jet pool. However, such measures remain limited due to stringent jet fuel specifications, particularly around flash point and aromatics content. While this remains the fastest lever, the more material impact is driven by downstream conversion. In practice, downstream conversion can shift an additional ~2–3 percentage points of yield toward middle distillates, significantly exceeding the impact from front-end cut optimisation.
Hydrocrackers are being pushed into distillate-maximisation mode, increasing the conversion of VGO, coker gasoil, and cycle oils into jet and gasoil. In parallel, refiners are redirecting feedstock away from FCC units toward hydrocrackers to further enhance middle distillate recovery. FCC operations are also being adjusted to favour light cycle oil (LCO) production, even at the expense of gasoline yields, with LCO subsequently upgraded into diesel via hydrotreating. At the same time, refiners are maximising straight-run residue conversion, diverting fuel oil streams into upgrading units such as cokers and hydrocrackers to further increase distillate output.
In aggregate, these adjustments can increase middle distillate yields by ~7–10% of the total barrel, depending on configuration and crude slate.
As long as geopolitical uncertainty continues to disrupt crude flows and middle distillate cracks remain elevated, refiners are likely to sustain this mode of operation, offering only limited relief amid the underlying tightness in global jet and diesel markets.
Constraints limiting further yield shift
Despite these adjustments, the ability to materially rebalance the barrel remains constrained. Middle distillate maximisation is hydrogen-intensive and limited by both configuration and unit capacity. As a result, while refiners can incrementally increase jet and gasoil yields, the overall impact on supply remains partial.
Market insights you can actually trust
Kpler delivers unbiased, expert-driven intelligence that helps you to track critical crude oil market developments for your own analysis. Our precise forecasting empowers smarter trading and risk management decisions. In times of conflict and geopolitical uncertainty, our real-time data keeps you ahead of supply disruptions and price volatility.
Unbiased. Data-driven. Essential. Request access to Kpler today.
